2021-05-22 15:38:47
分类:设计资讯
4231
0
0
转载
院校解析,2022年齐鲁工业大学工业设计考研指南
目录:
一、 学校学院基本概况
二、 专业介绍与招生方向
三、 导师及研究方向
四、 初试复试科目及参考书
五、 初试题型
六、 历年分数线
七、 复试方式
八、 复试形式和内容
九、 录取成绩
十、 报考事项
十一、材料准备
十二、初试地点
十三、复试
十四、调剂
十五、学费和奖助学金
十六、毕业证和学位证
十七、其他事项
十八、联系方式
一、学校学院基本概况
【齐鲁工业大学简介】
齐鲁工业大学(山东省科学院)坐落于国家历史文化名城——泉城济南,是山东省重点建设的应用研究型大学,同时也是山东省最大的综合性自然科学研究机构。
学校(科学院)于2017年5月由齐鲁工业大学和山东省科学院整合组建而成。齐鲁工业大学的历史可追溯到1948年由解放军胶东军区成立的胶东工业学校。1978年至2013年为山东轻工业学院时期,2013年更名为齐鲁工业大学,是国家“产教融合”项目首批建设高校、山东省首批应用型人才培养特色名校、山东省高校协同创新中心首批立项建设单位。山东省科学院成立于1979年,是省政府直属的事业单位,是山东省最大的综合性自然科学研究机构,前身为始建于1958年的中国科学院山东分院。新的齐鲁工业大学(山东省科学院)汇聚山东省优质科教资源,实行校院合一的管理体制,打造科教融合优势特色,是山东省新型工业科技创新及人才培养领域的重要力量。
【艺术与设计学院简介】
齐鲁工业大学艺术学院创建于1982年,时称轻工美术设计系,是山东省创办最早的高等艺术设计院系。1992年更名为工业设计系;1998年更名为艺术设计系;2001年更名为艺术设计学院;2011年更名为艺术学院;2018年更名为艺术设计学院。在长达36年的办学历程中,在学校党委的正确领导下,办学水平和教学质量不断提高,为全省乃至全国培养了近万名高层次艺术设计人才。
学院现有教职工109人,专业教师85人,其中教授14人,副高职称30人,拥有博士学位教师 9名,硕士研究生导师32人。教师中有享受国务院政府特贴人员、全国优秀教师、国务院学位委员会全国艺术专业学位研究生美术与设计专业教指委委员、中国艺术研究院特约研究员、山东省美术设计家协会主席、山东省先进教育工作者、山东省省级教学名师等一批杰出人才。教师中14人有海外留学背景。
学院设有设计学一级学科硕士学位授予权,有设计历史与理论、工业产品与服装设计、手工艺设计、环境设计、视觉传达与媒体设计5个研究方向。艺术硕士设有艺术设计、美术、音乐3个专业(领域)9个研究方向。工程硕士设有工业设计工程硕士点(工业设计)。学院现有山东省文化艺术科学省级强化重点学科——设计艺术学,山东省“十三五”高等学校人文社会科学研究基地——“齐鲁文化产品创新研究中心”,齐鲁工业大学服装智能制造协同创新中心等科研平台。
二、专业介绍与招生方向
1、工业设计研究方向介绍
设计学工业设计方向主要培养掌握工业产品设计领域的高级专门设计人才和能在企事业单位、专业设计部门、科研院所、教育机构等从事服装理论研究、服装产品设计开发等教学与科研方面的工作的高层次研究型人才。该方向注重产品设计专业理论研究与实践教学的结合,培养学生分析问题和解决实际问题的能力,因地制宜地开展灵活多样的产学研合作实践。使学生具备扎实的产品系统设计的理论基础、专业技能和创新能力。
艺术设计专业工业设计方向培养工业设计实践及教学、研究的高级专门人才,能系统掌握工业产品设计基础理论和专业技能,具备较高的专业设计技能,熟悉本专业研究方向国内外设计现状,具有较强的工业产品设计及实践能力。
2、招生方向
130500(学硕学位) 设计学 工业设计
135108(专硕学位) 艺术设计 工业设计
三、导师及研究方向
刘木森
1990-1994,景德镇陶瓷学院美术系,获学士学位。
1994-2000,山东轻工业学院,工作。
2000-2003,景德镇陶瓷学院艺术设计学院,获设计艺术学硕士学位。
2003至今,齐鲁工业大学艺术学院,工作。
2012年至今,山东大学文学与艺术传播博士研究生在读。
全国职业技能竞赛评委
山东省美术高考阅卷专家
山东省高级职称评审专家
教育部学位与研究生教育发展中心专家
全省教育先进工作者
山东省省级教学名师
研究领域:
装饰艺术、公共艺术、雕塑、现代陶艺、工艺美术
奖励和荣誉:
近几年参展获奖20余项,曾获得第三届全国刻瓷艺术创新评比一等奖、第十届中国艺术节——全国紫砂茗壶展暨齐鲁情水墨海瓷专题展金奖、第七届全国陶瓷艺术设计创新评比优秀奖、山东省陶瓷艺术设计创新评比一等奖、山东设计艺术大奖赛金奖、山东省第三届高校美术与设计专业师生基本功比赛一等奖、山东省社科界首届人文艺术作品大赛金奖;等等。
研究成果曾获山东软科学优秀成果奖一等奖和二等奖、山东省省级优秀教研成果奖三等奖、第六届全国美育成果一等奖、山东高校艺术设计优秀理论成果奖金奖、山东省高等学校优秀科研成果二等奖、山东省文化艺术优秀成果奖二等奖、山东省高校艺术教育科研论文二等奖;等等。
近几年主持研究教育部人文社会科学规划项目2项,山东省社会科学规划项目1项,山东省教育厅研究生创新教育项目2项,山东省艺术科学重点课题1项;参与国家社会科学基金艺术学项目1项,文化部艺术科学研究项目1项,山东省社会科学规划项目1项。申请国家专利4项。
科研概况:
在全国中文核心期刊《艺术评论》、《东岳论丛》、《雕塑》、《山东大学学报》等刊物上发表论文20余篇。
出版专著《陶艺基础》、《装饰设计》、《图案设计》《立体构成》、《建筑模型设计》、《综合材料艺术实验》和《构成》等7部。
任高等教育艺术设计规划教材、新视点艺术设计系列丛书、新观念艺术设计系列丛书副主编。
2012年,主持教育部社会科学规划研究项目《山东石窟造像艺术研究》
2011年,山东省社会科学规划研究项目《泰山玉文化艺术综合开发战略研究》
2012年,国家社科基金艺术学项目《山东陶瓷艺术发展史》(第二位)
2013年,主持省研究生创新教育项目《设计学专业学位与学术型学位研究生培养模式的比较研究与实践》
2013年,主持2013年度教育部人文社会科学重点研究基地重大项目《文学艺术与现代传媒的关系研究》子课题《文学艺术与现代传媒》
2007-2009年,主持省教育厅科研项目《城市雕塑艺术的可持续性发展研究》
2009年,主持研究山东省艺术科学重点课题《公共环境中的现代陶艺研究》
2008-2010年,主持山东省教育厅科研项目《设计艺术学研究生实践创新教育模式研究》
2013年,文化部艺术科学研究项目《地域文化与城市形象研究》(第六位)
2012年,山东省教学改革项目《艺术设计专业实践教学的产业化运行模式研究》 (第二位)
2012年, 山东省社会科学规划研究项目《山东视觉艺术形象地域风格及“齐鲁画派”视觉元素研究》(第二位)
2011-2013年,山东省艺术科学重点课题《现代城市公共设施设计与城市文化研究》(第二位)
2005年,山东省文化艺术科学重点项目《广告设计的创意与表现》(第二位)
2006年,山东省文化艺术科学重点项目《省会城市的形象设计与管理策略》(第三位)
2005年,山东省文化艺术科学重点项目《展示设计资源的综合利用》(第二位)
社会兼职:
山东美术设计家协会理事、山东省文化艺术科学协会理事、山东美术设计家协会理事、济南市工艺美术学会副会长、中国工艺美术学会会员、山东省美术家协会会员、山东省美术家协会陶瓷艺术委员会副秘书长、高岭陶艺学会会员。

李西运
个人简历:
1997年,毕业于山东轻工业学院工业设计系,获学士学位。
2004年,在中国工业设计综合造型高级研修班学习。
2006—2009年,在山东轻工业学院攻读硕士学位,并获工程硕士学位。
现任齐鲁工业大学艺术学院教授、硕士生导师、工业设计系主任。
研究方向:
工业设计、产品设计
奖励和荣誉:
2004年,获山东轻工业学院第二届青年教学优秀奖。
2007年,山东轻工业学院优秀毕业设计指导教师。
2008年,作品《儿童益智玩具设计》获2008山东省艺术院校美术大赛铜奖。
2008年,获2008山东省艺术院校美术大赛优秀指导教师奖。
2008年,山东省优秀学士学位论文指导教师。
2008年,山东轻工业学院 “教育部本科教学评估评建工作先进个人”。
2009年,获2008年度山东轻工业学院 “优秀教师”称号。
2009年,获2009“北极星杯”首届钟表设计大赛优秀指导教师奖。
2009年,著作《工业设计与表现技法》获山东高等学校优秀科研成果三等奖。
2010年,作品《读书架设计》获2010山东省艺术院校美术大赛银奖。
2010年,作品《安全插座设计》获2010首届山东艺术设计大奖赛银奖。
2010年,作品《便携式阅读架》获2010首届山东艺术设计大奖赛金奖。
2010年,研究报告《设计艺术学开放式、个性化创新型人才培养模式的研究与实践》获山东省软科学优秀成果奖一等奖。
2011年,《工业设计与表现技法》获山东省高等学校优秀教材奖二等奖。
2012年,山东省大学生机电产品创新设计大赛“优秀指导教师”。
2013、2014、2015连续三年被评为齐鲁工业大学“优秀教师”。
2013年,被学校评为“学生心目中的好老师”。
2014年,《艺术设计类实验教学改革与实验管理模式研究》荣获山东省省级教学成果奖 三等奖。
2014年,被学校党委授予“师德标兵”称号。
2013、2014、2015连续三年获得本科优秀“毕业设计指导教师”称号。
2015年10月,“创新杯”齐鲁大学生工业设计大赛“优秀指导教师” 。
2015年12月,荣获“齐鲁工业大学第二届教学方法改革标兵”荣誉称号。
2015年8月,教材《产品设计手绘技法》获得中国轻工业优秀教材三等奖。
2016年6月,荣获“齐鲁工业大学优秀党务工作者”称号。
出版著作、发表文章:
2007年,出版教材《工业设计与表现技法》,中国轻工业出版社。
2008年,出版教材《立体构成》,黄河出版社。
2013年,出版教材《产品设计手绘技法》,科学技术文献出版社。
2014年,出版著作《产品设计创意手绘表现》,人民邮电出版社。
2015年,出版著作《产品形态设计与案例解析》,中国轻工业出版社。
近几年,在省级刊物发表论文5篇,EI论文2篇,获得国家“实用新型”专利授权10项,“外观设计”专利一项。
目前承担和参与项目:
2008年,《产品设计》省级精品课程主讲教师。
2009年,《立体构成》校级精品课程主讲教师。
2007—2009年,山东省教育厅研究生创新教育项目《设计艺术学开放式、个性化创新人才 培养的研究与实践》。
2007—2010年,山东省教育厅、财政厅高等学校基础学科专项资金项目《立体构成》。
2011—2012年,校级教研项目《产品设计表现技法》课程的教学创新研究。
2011—2013年,山东省社会科学规划办项目《泰山玉文化艺术综合开发战略研究》。
2011—2013年,主持上海飞诺汽车设计有限公司横向课题《隆鑫摩托踏板车外观造型技术 开发研究》。
2012—2013年,主持山东省艺术科学重点课题《山东省文化旅游商品开发模式研究》。
2013—2014年,主持北京沃森格美展览展示有限公司横向课题《汽车展台旋转系统技术 开发研究》。
2014年6月—2015年6月,指导学生参加国家级大学生创新创业训练计划项目《智能电动床研发与设计》,已顺利结题。
2015年11月—2016年5月,主持北京索斯特网络科技有限公司项目《北京银行机器人开发设计》。
2015年12月—2016年11月,主持山东省科技馆项目《山东省科技馆科学文化创意产品设计大赛》。
2015年11月—2016年11月,主持济南光汇灯光设计有限公司项目《照明环境灯光参数及灯具可塑性材料技术开发》。
2014年10月—2016年10月,主持山东省研究生教育创新计划项目《工业设计工程硕士研究生校企联合培养模式的创新研究》。
2015年11月—2018年10月,主持山东省本科院校教学改革研究项目《CDIO教育模式下产品设计专业的课程体系建设与实践》
社会兼职:
山东省经信委工业设计委员会副主任委员。
山东省美术设计家协会常务理事。
济南工业设计学会副秘书长。
全国大学生工业设计大赛山东赛区评委。
山东省省级工业设计中心评审委员会专家。
山东省首届“省长杯”工业设计大赛评委。

李普红
个人简介:
李普红,女,博士,齐鲁工业大学艺术设计学院产品设计系副教授,美国亚利桑那州立大学设计学院访问学者,美国IDSA协会会员。本科、硕士、博士均毕业于山东大学工业设计专业和机械制造及其自动化专业。现为产品设计专业人因实验室负责人。
主要从事跨学科交叉领域方面研究,包括文化传承及可持续发展研究,智能适老产品设计研究,康复医疗产品设计研究,虚拟交互与有形交互研究,跨学科设计创新思维研究。主持包括教育部人文社科青年基金等12项,发表SCI/EI论文10余篇,北大中文核心期刊论文3篇,主编教材1部,参编教材3部。获得齐鲁工业大学教学质量优秀奖。设计作品入选第十一届全国美展,获得第三届山东省省长杯优秀奖和新星奖等。指导学生作品《海上救生设备》获得第十届广东省省长杯铜奖和最佳创新奖,指导学生作品获得山东省省长杯新星奖2件,其他省部级奖项40余项。
欢迎设计专业学生报考,同时欢迎心理学、计算机、电子、机械以及商科专业的同学跨学科报考。
科研领域:
文化传承及可持续发展研究
智能适老产品设计研究
康复医疗产品设计研究
虚拟交互与有形交互研究
跨学科设计创新思维研究
获奖:
[1] 山东省软科学优秀成果奖:2005.12
[2] 山东轻工业学院优秀毕业设计指导教师: 2006.07
[4] 第十二届全国多媒体课件大赛三等奖:2012
[5] 第十三届全国多媒体课件大赛二等奖:2013
[6] 作品“智能药盒”入选第十一届全国美展:2009
[7] 山东省首届工业设计大奖赛优秀设计师,2010.12
发表论文:
[1] Li Puhong, zhou jun, deng jianxin, et al. The Evaluating and Quantizing of Human Factors at Workplace[J]. Advanced Materials Research, 2011, 328-330: 1045-1048.
[2] Li Puhong, Zhou jun, Deng jianxin, et al. Virtual Design Technology of Piston Production Line Based on Lean Production[J]. Applied Mechanics and Materials,2012, 155-156: 574-578.
[3] Li puhong, Fan zhijun. 3C Product Design by Customers based on Geek Net groups[J]. Applied Mechanics and Materials,2012,155-156:115-119.
[4] Li Puhong, Fan Zhijun, Zhou Jun, Deng Jianxin. Optimizing and Simulating Production Line Balance Based on Human Factors[J]. Applied Mechanics and Materials,2012, 214: 500-504.
[5] Li Puhong, Fan Zhijun, Zhou Jun, Deng Jianxin. Facility Layout Model of Production Line Based on Operation Comfort[J]. Applied Mechanics and Materials,2012, 214: 495-499.
[6] Li Puhong,Zhou Jun, Deng Jianxin, Fan Zhijun. Piston Soft Reconfigurable Production Line Based on Scalable Batch Production and its Key Techniques[J].Modular Machine Tool &Automatic Manufacturing Technique, 2011, (8): 21-25,29.
[7] Li Puhong,Yang Lina. Application of Improved Analytic Hierarchy Process in Industrial Design Evaluating for Product Design[J]. Advanced Materials Research,2012, 490-495:2022-2026.
[8] Li Puhong, Fan Zhijun. Design Organization Management Based on Fractal Theory[J]. Advanced Materials Research,2012,403-408:5288-5293.
[9] Li Puhong, Shang Kai. Research on the Evaluation Index of Product Design based on Consumer, Designer and Manufacturer[J].Advanced Materials Research, 2013,710 :794-797.
[10] Lipuhong,Fan Zhijun. The Culture of Innovation and the Cultural Innovation in the Information Age[J]. Shandong Literature,2011, 11.
[11] 李普红,周军,邓建新,范志君.活塞生产线中人因素评估及量化方法研究[J]. 制造技术与机床,2011(7): 37-44
[12] 李普红,周军,邓建新.变批量活塞软重构生产线及其关键技术[J]. 组合机床与自动化加工技术,2011(8):21-25,29
专著及教材:
[1] 设计管理学.中国轻工业出版社:2018.04
[2] 设计心理学.中国轻工业出版社:2018.04
[1] Virtual Design of Piston Production Line. Applications of Virtual Reality. InTech, Rijeka, Croatia, 2012.
[2] 设计管理. 国防工业出版社: 2006.12
[3] 产品快速设计与表现. 国防工业出版社: 2004.12
主持课题:
(1) 教育部人文社会科学研究青年基金项目,可持续设计驱动下齐鲁民艺与文创产品融合创新研究
(2) 传统文化可持续发展与文创产品创新,齐鲁工业大学人文社科优秀青年学者支持计划
(3) 山东省艺术教育专项课题,多学科交叉融合的工业设计课程体系研究
(4) 山东省“传统文化与经济社会发展”专项课题,传统手工艺在现代产品中的可持续发展研究
(5) 齐鲁工业大学人文社科校级规划重点项目,服务设计驱动的文化创意产品以及文创产业创新模式研究
(6) 山东省高等学校人文社科研究项目,文化创意产品开放式创新模式与路径研究
(7) 山东省艺术科学重点课题,山东旅游纪念品开发中区域文化的应用研究
(8) 山东省艺术科学重点课题,信息时代的交互设计研究
(9) 山东省艺术科学重点课题,设计艺术管理在产业中的应用研究
(10) 儒家文化传承与现代家居用品设计创新探索,国家级大学生创新创业训练计划(指导老师,1/1),结题。
参与课题:
CDIO教育模式下产品设计专业的课程体系建设与实践(2015M069),山东省本科高校教学改革研究项目。

苏珂
苏珂,艺术设计学院 副教授、博士、硕士生导师。兼任中国机械工程学会工业设计分会秘书长助理、理事,中国机械工程学会高级会员。中国工程院重大咨询项目“创新设计发展战略研究”子课题成员、国家自然科学基金通讯评审专家。光华龙腾中国设计百强。作为主要负责人创建齐鲁工业大学工业设计工程硕士点。
探索多学科融合的科研创新方法,构建以知识为核心的艺术与工程结合的创新设计体系,主要研究设计创新方法、包容性设计、文化传承与创新、设计认知计算、设计情感等问题。主持国家自然科学基金青年基金项目、教育部人文社科基金青年基金项目、山东省优秀中青年科学家奖励基金项目、山东省专业学位研究生教学案例库-《产品创新设计》,参与多项省部级项目。发表CSSCI/EI检索论文15余篇,出版专著3部,获得国家专利7项,集成电路布图设计15项。
隋震
个人简历:
1994年毕业于山东艺术学院环境艺术设计专业,获学士学位
2012年毕业于齐鲁工业大学(山东省科学院)轻工技术与工程专业轻工产品设计理论与方法方向,获硕士学位
现任教于齐鲁工业大学(山东省科学院)艺术设计学院,副教授,硕士生导师 环境设计系主任
研究方向:
家具设计,室内设计,景观设计等
奖励和荣誉:
[1] 著作《家具设计Ⅰ》(中国矿业大学出版社),山东省文化科学优秀成果二等奖,山东省文化厅,第1位,2009年
[2] 作品《唐韵》,齐鲁之星设计艺术大赛铜奖,山东省包装技术协会,独立,2007年
[3] 论文《普通高等学校设计艺术专业教学方法初探》,山东省高校艺术教育论文二等奖,山东省教育厅,独立,2008年
[4] 论文《试析我国明式古典家具的特征及风格形成》,首届山东省工会理论与实践研究成果评选活动一等奖,山东省工运研究会,独立, 2009年
[5] 著作《家具设计Ⅱ》(黄河出版社),山东省文化科学优秀成果三等奖,山东省文化厅,第1位,2012年
[6] 课程《项目投标与标书制作》被评为“优秀创新课程”,独立,2014年
[6] 作品《山东省工商银行古钱币、票据陈列馆设计方案》,2010首届山东艺术设计大赛银奖,山东省文学联合会,山东设计家协会,独立,2010年
[7] 作品《博物馆古钱币陈列室空间设计》,2010年山东省艺术院校美术大赛铜奖,山东省教育厅,山东省文化厅,独立,2010年
[8] 作品《某幼儿园建筑室内空间设计》,2011第二届山东艺术设计大赛银奖,山东省文学联合会,山东设计家协会,独立,2011年
[9] 2012、2016获得校级优秀毕业设计(论文)指导教师称号
[10]《家具设计》课程获全国第十一届高等美术院校建筑与环境艺术设计专业教学年会优秀课程奖,2014年
[11]《模型制作》课程获全国第十一届高等美术院校建筑与环境艺术设计专业教学年会优秀课程奖,2014年
[12] 获第七届山东艺术设计大赛优秀指导教师奖,2015年
[13] 获十三届全国高等美术院校建筑与设计专业教学年会—全国高等美术院校建筑与设计专业优秀毕业设计展入选,2016年
[14] 获山东省第四届高校美术与设计专业基本功大赛素描组、速写组、艺术设计组三项优秀指导教师奖,2016年
[15] 获第九届山东国际大众艺术节艺术设计大赛优秀指导教师奖,2017年
[16]《环境设计启蒙》课件荣获“国青杯”全国高校艺术与设计作品展评教师组教学成果一等奖,2017年
[17]论文《环境设计专业创新课程教学模式改革初探—以项目投标与标书制作课程为例》荣获“国青杯”全国高校艺术与设计作品展评教师组教研成果一等奖,2017年
[18]作品《“居心地”空间设计方案》荣获“国青杯”全国高校艺术与设计作品展评教师组一等奖,2017年
[19] 获“国青杯”全国高校艺术与设计作品展评优秀指导教师奖,2017年
[20] 获“国青杯”全国高校艺术与设计作品展评优秀组织教师奖,2017年
[21] 获第十届山东国际大众艺术节艺术设计大赛优秀指导教师奖,2018年
其他:
[1] 获齐鲁工业大学第三届“教学改革标兵”称号,2017年
[2] 获“山东省创新创业教育导师”称号,2017年
[3] 获“德融好教案”、“德融好课堂”称号,2018年
[4] 获齐鲁工业大学“教学优秀质量奖”,2018年
著作、论文、专利:
1.著作:
[1]《家具设计Ⅰ》,第1位,中国矿业大学出版社,2000年
[2]《家具设计Ⅱ》,第1位,黄河出版社,2008年
[3]《环境设计表现效果图》,第2位,黄河出版社,2008年
[4]《设计表达》,普通高等教育十一五环境艺术设计专业规划教材, 第4位,中国电力出版社,2009年
[5]《住宅空间精细设计》,第1位,山东美术出版社,2011年
[6]《画法几何与室内装饰工程制图》,独立,甘肃人民出版社,2011年
[7]《室内外设计表现效果图》,第3位,中国轻工业出版社,2017年
2.论文:
[1]《普通高等学校设计艺术专业教学方法初探》,山东师范大学学报, 中文核心,独立,2007年
[2]《环境艺术设计专业解读》,现代教育,独立,2008年
[3]《论人居环境的品质与意境》,山东师范大学学报,中文核心,独立,2009年
[4]《试析我国明式古典家具的特征及风格形成》,工会论坛,工运核心,独立,2009年
[5]《城市景观设计的审美解读》,山东文学,全国中文核心,独立,2009年
[6]《浅谈住宅空间的精细化设计》,设计艺术,山东工艺美术学院学报,独立,2011年
[7]《艺术设计专业创新课程教学模式改革研究》文艺生活,独立,2018年
3.专利:
[1] 服装设计台.实用新型专利.中华人民共和国知识产权局.独立.2011年
[2] 一种家用折叠椅. 实用新型专利.中华人民共和国知识产权局.独立.2011年
[3] 多功能家具. 实用新型专利.中华人民共和国知识产权局.独立.2011年
[4] 一种变色地板. 实用新型专利.中华人民共和国知识产权局.独立.2011年
[5] 壁挂式生态水族箱. 实用新型专利.中华人民共和国知识产权局.独立.2011年
[6] 一种晾衣架.实用新型专利.中华人民共和国知识产权局.独立.2012年
[7] 一种壁挂式书橱. 实用新型专利.中华人民共和国知识产权局.独立.2012年
[8] 多功能桌子. 实用新型专利.中华人民共和国知识产权局.独立.2012年
[9] 一种多功能鞋架. 实用新型专利.中华人民共和国知识产权局.独立.2012年
[10] 发光电脑桌. 实用新型专利.中华人民共和国知识产权局.独立.2012年
目前承担和参与项目:
1.纵向:
[1]《住宅空间的精细化艺术设计》,山东省艺术科学重点课题,山东省文化厅,独立,2009年
[2]《经济适用型住宅的群体居住差异及功能性艺术研究》,山东省高等学校人文社会科学研究项目课题(有资金支持),山东省教育厅,
项目负责人,第1位,2010年
[3]《人居空间环境的设计研究与教学实践》,山东轻工业学院校级科
研项目(有资金支持),山东轻工业学院,独立,2009年
[4]《蜡染艺术在现代生活中的创新设计及其应用》,山东省高等
学校人文社会科学研究项目课题(有资金支持),山东省教育厅,
第2位,2012年
[5]《传统服饰图案艺术在当代流行文化影响下的传承与创新设计研究》,山东省高等学校人文社会科学研究项目课题(有资金支持),山东省教育厅,第2位,2012年
[6] 国家级大学生创新创业训练计划项目:《城市屋顶花园景观创新设计研究》(有资金支持),教育部,独立,2015年
[7] 研究生教育优质课程建设项目:《家具设计制作与配套工程实施》(有资金支持),齐鲁工业大学(山东省科学院),第1位,2016年
[8] 山东省艺术教育专项课题:《艺术设计教育中项目嵌入式课程的开放性设计研究》,山东省文化厅,第1位,2016年
[9] 山东省社科规划项目—人才发展专项课题:《“创新型国家”视域下山东创新人才培养模式与路径研究》(有资金支持),山东省社会科学规划管理办公室,第1位,2017年
[10] 山东省研究生导师指导能力提升项目:《艺术硕士培养中实践项目课程的开放性设计研究》(有资金支持),第1位,山东省教育厅,2017年
[11] 山东省社科规划项目—山东传统艺术传承与创新研究专项:《胶东半岛花边织物艺术的传承与可持续性创新应用研究》(有资金支持),山东省社会科学规划管理办公室,第4位,2018年
[12] 教学改革项目:《艺术设计专业实践教学评价标准体系构建研究》(有资金支持),齐鲁工业大学(山东省科学院),第1位,2018年
[13] 山东省软科学研究项目:《新旧动能转化背景下山东省田园综合体发展策略研究》(有资金支持),山东省科技厅,第2位,2018年
2.横向:
[1]《山东豆素科技有限公司办公空间形象设计及施工》,项目第二责任人,山东豆素科技有限公司.2007年
[2]《电子商务环境下的设计文化与消费趋势分析及调研》,项目第二负责人,阿里巴巴(中国)有限公司.2011年
[3]《建筑装饰饰面板油漆压膜喷涂工艺技术开发》,项目负责人,济南大显装饰工程有限公司,2011年
[4]《建筑装饰饰面板整体拼装工艺技术开发》,项目负责人,济南喜嘉丽整体家居配套有限公司,2013年
社会兼职:
中国建筑学会室内设计分会会员;山东省建筑装饰协会专家委员会副主任,山东省勘查设计协会会员;山东设计家协会会员。
山东国际装饰工程公司设计顾问;济南开璞装饰工程有限公司设计顾问;济南大显装饰工程有限公司设计顾问。
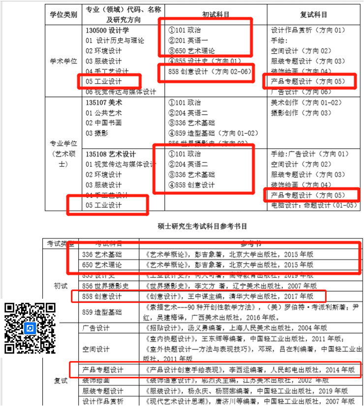
四、初试复试科目及参考书
五、初试题型

六、历年复试分数线
考生进入复试的基本要求:
1、复试成绩要求
学校执行2021年全国硕士研究生统一入学考试进入复试的初试成绩基本要求,艺术设计专业根据分专业(研究方向)招生计划,按1:1.2比例确定复试名单,并在学校研究生招生信息网公布。
报考“退役大学生士兵专项硕士研究生招生计划”的考生进入复试的初试成绩不低于教育部统一规定的A类地区复试分数线的75%(总分、单科)。
七、复试方法
复试采取差额形式,差额比例一般不低于120%,生源充足的学科(类别),可以适度扩大差额复试比例,原则上不得高于150%。
八、复试形式及内容
2021年我校所有招生学科(类别)全部实行网络远程复试(包括一志愿上线考生和调剂考生)。网络复试主要包括专业课测试、英语听说测试、综合面试、同等学力加试、心理测试等内容,均采用远程网络视频方式,具体操作流程详见研究生招生管理系统使用说明。复试时间每生一般不少于20分钟。
1、专业课测试
专业课测试采用网络视频问答方式,各学科(类别)建立专业课测试试题库,尽可能采用综合型、开放性的题目,主要考察学生专业理论知识掌握能力、综合运用能力和拓展能力。考生随机抽取2-3道试题,采用网络视频口头形式作答,以100分计,不单独设立合格线。
2、英语听说测试
复试小组中应包含业务水平高、英语口语水平好的教师(可聘请外国语学院教师)负责英语听说测试,英语听说能力测试本着英语为本专业服务的宗旨, 应尽可能的结合专业特色,主要测试考生应用英语进行交流的能力,以100分计,不单独设立合格线。
3、综合面试
综合面试采用结构化即时问答形式,主要考查考生的专业基础知识、逻辑思维能力、语言表达能力、分析解决问题能力、创新潜质、思想道德品质等综合素养。综合面试成绩以100分计,60分以上(含60分)为合格。综合面试成绩不合格者,不予录取。
复试小组成员须现场独立评分,在评分前可以召开复试小组会议,研究对考生的考察评价意见。复试情况要有记录,当场给出成绩和评语。面试现场记录不得更改并妥善保存。同一学科(类别)各复试小组的面试方式、时间、试题难度和成绩评定标准原则上应统一。
九、录取成绩
(一)总成绩核算方式
1、各学科(类别)严格按照学校下达的符合我校复试基本要求的考生名单进行复试,拟录取人数不得突破学校下达的招生计划。
各学科(类别)根据考生录取成绩由高到低排名,并根据专业(方向)招生计划,确定拟录取名单,在考生复试考核表上签署复试工作小组意见。
录取成绩=初试总成绩/5×60%+复试成绩×40%;录取成绩满分为100分。
其中复试成绩=专业课测试成绩×30%+英语听力测试成绩×15%+综合面试成绩×55%,满分100分。
2、出现下列情况之一者不予录取:
①思想政治素质和品德考核不合格者;
②综合面试成绩不及格者(低于60分);
③复试成绩不及格者(低于60分);
④同等学力考生加试课程成绩不合格者。
(二)总成绩排名方式
我校分专业按照一志愿考生、调剂考生以及培养方式(全日制、非全日制)分别排名,先按照录取成绩从高分到低分录取一志愿上线且复试合格的考生,调剂考生按照剩余计划从高分到低分录取。当录取成绩相同时,先比较复试成绩再比较初试成绩。
(三)拟录取名单确定
拟录取名单按分专业招生计划,根据复试合格考生的录取成绩从高分到低分确定。
各学科(类别)研究生复试工作小组提出各学科(类别)研究生拟录取名单,提交校(院)研究生复试录取工作领导小组审定。
十、报考事项
一、网上报名时间
2020年9月24日至27日每天9:00-22:00(应届本科毕业生预报名)。
10月10日至10月31日每天9:00-22:00(正式报名,逾期不再补报,也不得再修改报名信息)。
考生登陆“中国研究生招生信息网”(公网网址:http://yz.chsi.com.cn,教育网址:http://yz.chsi.cn)进行报名,已经预报名的考生,无需重复报名。
二、网上报名注意事项
1、报考点选择
应届考生:济南市应届本科毕业生报考我校,选择3701济南市教育招生考试院作为报考点;齐鲁工业大学菏泽校区应届考生选择3717菏泽市教育考试中心作为报考点;其他地市应届考生应选择本科学校所在地市招生办公室(如:青岛市考生选择3702青岛市招生考试院,以此类推)。
非应届考生:非应届考生报考我校,请选择本人工作或户籍所在地的地市报考点进行报名。
考生在进行网上报名前须提前通过中国研究生招生信息网或报考点网站了解山东省各报考点发布的现场确认公告(尤其是对工作证明、社会保险的具体要求),以免错选报考点,造成无法进行现场确认。
2、网上支付报考费
选择山东省各报考点的考生,提交网报信息后,在研招网报名期间,考生通过“网上支付”方式缴纳报考费。缴费成功后,方可持网上报名编号在规定时间到所选择的报考点进行网报信息确认,否则报名无效。请考生务必于网上报名期间在网上缴纳报考费,最迟须在(10月31日22:00)前完成网上缴费,现场确认期间一律不接受现场补缴费。
三、信息确认
报名及缴费成功后,所有考生均应持网上报名编号在规定时间到所选择的报考点进行网报信息确认,未参加确认的,报名资格无效。
1、现场确认时间:2020年11月5日至9日。
网上确认(试行)时间:2020年11月5日至9日22:00(首次材料上传开始至截止时间,逾期不能上传),审核不通过需要补充材料的截止时间2020年11月10日12:00。
2 、信息确认要求
网上确认。我省部分报考点将采取网上确认方式,请考生在填报信息期间一定要认真阅读所选报考点发布的网报公告,按报考点要求及时上传相关材料。
非网上确认的报考点,考生须在规定的时间内携带教育部、山东省及报考点规定的有关材料到报考点指定的地点进行信息确认、照相等工作。
考生本人要对网上报名信息进行认真核对并签字确认,经考生确认的报名信息在考试、复试及录取阶段一律不作修改。由此造成的后果由考生本人承担。
十一、材料准备
一、准考证打印(具体研招网公布为准)
2021年硕士研究生入学考试“准考证”打印工作将于2020年12月19日开始。
2020年12月19日至12月28日,考生可凭网报用户名和密码登录“研招网”(网址:http://yz.chsi.com.cn)自行下载打印《准考证》。《准考证》使用A4幅面白纸打印,正、反两面在使用期间不得涂改或书写。考生凭下载打印的《准考证》及有效居民身份证参加初试和复试。
考试地点由报考点指定,“准考证”上未打印出考试地点的考生,考前要注意查询报考点公布的有关信息并于考试前一天到考试地点了解考场有关注意事项。
“准考证”是考生参加初试、复试、入学的有效凭证,请妥善保存,不得丢失。
二、初试
2020年全国硕士研究生招生考试初试时间为2020年12月26日至12月28日(每天上午8:30-11:30,下午14:00-17:00)。初试科目详见我校招生专业目录,初试方式均为笔试。
十二、初试地点
初试地点
由考生本人选定的报考点负责安排,详见《准考证》或咨询所选报考点。
齐鲁工业大学考点的考试地点安排以《准考证》为准。
十三、复试
复试
1、复试成绩要求
学校执行2021年全国硕士研究生统一入学考试进入复试的初试成绩基本要求,艺术设计专业根据分专业(研究方向)招生计划,按1:1.2比例确定复试名单,并在学校研究生招生信息网公布。
报考“退役大学生士兵专项硕士研究生招生计划”的考生进入复试的初试成绩不低于教育部统一规定的A类地区复试分数线的75%(总分、单科)。
2、复试比例
复试采取差额形式,差额比例一般不低于120%,生源充足的学科(类别),可以适度扩大差额复试比例,原则上不得高于150%。
十四、调剂
调剂
(一)基本要求
1、初试成绩达到教育部统一规定的A类地区复试分数线(单科、总分),跨学科门类调剂的必须双上线。
2、经济学、管理学、工学(生物工程方向除外)专业必须考统考数学。
3、原报考专业与我校招生专业相同或相近,考试科目相同或相近,其中统考科目原则上应相同。
4、统考数学一、二、三之间和英语一、二之间可由高向低调,不可由低向高调。数学一可调至数学二,英语一可调至英语二,不得逆调;不考数学的考生无法调剂到我校考数学的专业。
5、统考外国语考试科目为英语。
6、符合教育部的其他条件要求。
(二)调剂程序
1、符合国家A区分数线并已在学院(所)预调剂的考生登录“中国研究生招生信息网-全国硕士研究生招生调剂服务系统”,完成调剂。
2、学院(所)对考生资格进行初审,确定考生的调剂资格。如考生在规定时间内未完成确认操作,视为自动放弃。
3、学校每次开放调剂系统持续时间不得低于12个小时。对申请我校同一专业、初试科目完全相同的调剂考生,按考生初试成绩择优遴选进入复试的考生名单。不得简单以考生提交调剂志愿的时间先后顺序等非学业水平标准作为遴选依据。
4、考生调剂志愿锁定时间为36小时。考生如在锁定时间结束后仍未收到复试通知,锁定解除,考生可继续填报其他志愿。
5、各学科(类别)相关调剂工作办法须报学校复试录取工作领导小组审定。
十五、学费和奖助学金
1.关于收费
我校全日制硕士研究生(含学术学位和专业学位)收费标准为每生每年6000元,非全日制硕士研究生收费标准为每生每年7000元。
2.全日制助学金
全日制研究生助学金包括国家助学金和普通助学金,其中国家助学金6000元/人/年,普通助学金3000元/人/年,均按月发放,发放范围覆盖研究生招生计划内的所有全日制研究生(有固定工资收入的除外)。非全日制研究生不享受助学金。
3.全日制奖学金及科研补贴
全日制研究生奖学金分为国家奖学金、学业奖学金、单项奖学金、优秀生源奖学金等。
国家奖学金:硕士生每生每年20000元,具体名额按当年下达指标执行。
学业奖学金:一等奖10000元/人/年,获奖比例为在校研究生数的10%;二等奖6000元/人/年,获奖比例为在校研究生数的20%;三等奖4000元/人/年,获奖比例为在校研究生数的30%。
单项奖学金:奖励在学术研究、科技创新、学风建设、大型赛事、社会工作、见义勇为等方面取得突出成绩的研究生,奖励标准为1000元/人,获奖比例不超过在校研究生总人数的10%。
优秀生源奖学金:对于来自985或211工程高校的全日制本科毕业生第一志愿报考我校并被录取的,入学后一次性奖励8000元;对于来自非985和211工程高校的毕业生第一志愿报考我校并被录取的,入学后一次性奖励2000元。
此外,学校还为全日制研究生设立助教、助研、助管等“三助”岗位,并发放津贴。
非全日制研究生不享受奖学金及科研补贴。
十六、毕业证与学位证
我校硕士研究生学制为3年,最长修业年限为5年,提前完成培养方案和学位论文、成绩优秀的研究生可申请提前毕业。
十七、其他事项
1.跨学科专业报考
本科毕业生可以跨专业报考,同等学力考生不得跨专业报考。
2.同等学力人员报考
同等学力考生是指大专毕业2年或2年以上,并通过5门相关专业本科课程考试,达到与大学本科毕业生同等学力的人员。
同等学力人员报考除符合教育部规定的条件外,还须满足下列条件:①不能跨专业报考;②通过自学考试或函授或进修过报考专业5门以上(含5门)本科课程,或在公开出版的省级以上(含省级)学术刊物上以第一作者发表过1篇或1篇以上所报考专业领域的学术论文。
3.定向考生报考
定向就业的硕士研究生应在被录取前与学校、用人单位分别签订定向就业合同。
考生因报考硕士研究生与所在单位产生的问题由考生自行处理。若因此造成考生不能复试或无法录取,我校不承担责任。
4.体检
考生体检工作由学校在考生拟录取后组织进行,体检工作由校医院负责,体检要求参照教育部、卫生部、中国残联制定的《普通高等学校招生体检工作指导意见》(教学[2003]3号)。凡体检不合格者,取消拟录取资格。
5.命题
政治、英语(一、二)、数学(一、二、三)由全国统一命题,招生专业目录中所列其他考试科目均由我校自行命题。
6.选导师
研究生入学后选导师,实行师生双向选择。
十八、联系方式
单位代码:10431
联系部门:齐鲁工业大学研究生招生办公室
地址:山东省济南市长清区大学路3501号
邮编:250353
联系人:徐老师、高老师
联系电话:0531-89631824
传真:0531-89631824
E - mail:yzb10431@163.com
学校主页:http://www.qlu.edu.cn
研究生招生信息网:http://yjszs.qlu.edu.cn/
评论
全部评论 0