2020-10-07 10:45:25
分类:设计资讯
3405
0
0
转载
湖南大学设计艺术学院2021年硕士研究生招生专业目录
湖南大学设计艺术学院 2021 年硕士研究生招生专业目录
一、学院及招生学科专业简介
湖南大学设计艺术学院始创于 1977 年,是全国成立最早的设计艺术学院之一。1993 年在国内首批获得工业造型艺术(现设计学)硕士学位授予权,2005 年获得设计艺术学(现设计学)博士学位授予权,2006 年被美国《商业周刊》评为全球 60 所最佳设计艺术学院之一,2008 年工业设计专业被评为国家级特色专业,2011 年获得设计学一级学科博士授予权,2014 年设立设计学博士后流动站,2017 年设计学学科在教育部第四次学科评估中被认定为 A 类学科(A-)。学院拥有国家级实验教学示范中心、国家级人才培养示范区以及中意设计创新中心,是国际艺术、设计与媒体学院联盟(Cumulus)会员。学院分别于 1993 年及2018 年两次获得国家级教学成果一等奖,现为教育部工业设计专业教学指导分委员会、中国机械行业工业设计学科教学委员会的主任单位。
设计学是一门新兴的、综合性的应用学科,主要研究设计创新的规律、行为和文化价值。本学科于 1993 年在全国首批获得硕士学位授予权(当时的学科名称为工业造型艺术),2005 年获得设计学博士学位授予权,2006 年加入国际艺术、设计与媒体学院联盟(Cumulus),2011 年获得全国首批设计学一级学科博士、硕士授予权。本学科拥有一支学术水平高、科研能力强的学术梯队,形成了“科学与艺术结合、产学研协调发展”的学科特色。本学科依托汽车车身先进设计与制造国家重点实验室、中意工业设计中心等一批教学与科研实验室,承担了国家科技支撑计划项目、“863 项目”、“973”项目和国家自然科学基金项目和大量横向设计课题。本学科点现有博士生导师 6 名、硕士生导师 16 名,教授 10 名、副教授 10 名,是一支实力雄厚、结构合理的学术队伍。
艺术设计是一门新兴的、综合性的应用学科,主要研究设计艺术创新的规律、行为和文化价值。湖南大学设计艺术学院始创于 1977 年,是全国成立较早的艺术设计学科之一,在国内外有广泛的影响。1993 年湖南大学设计艺术学院在国内首批获得工业造型艺术(现设计艺术学)硕士学位授予权, 2005 年获得设计艺术学博士学位授予权,2012 年获得全国首批设计学一级学科博士授予权。2006 年被美国《商业周刊》评为全球 60 所最佳设计艺术学院之一,2006 年加入国际艺术、设计与媒体学院联盟(Cumulus)。本学科拥有一支学术水平高、科研能力强的学术梯队,形成了“科学与艺术结合、产学研协调发展”的学科特色。本学科依托汽车车身先进设计与制造国家重点实验室、中意工业设计中心等一批教学与科研实验室,承担了国家科技支撑计划项目、“863 项目”、“973”项目和国家自然科学基金项目和大量横向设计课题。本学科点现有博士生导师 4 名、硕士生导师 16 名、教授 10 名、副教授 10 名,是一支实力雄厚、结构合理的学术队伍。
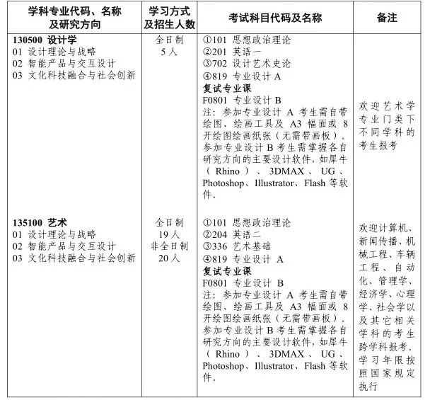
二、招生专业目录
备注:1.专业代码第 3 位为“5”的专业为专业学位;
2.此目录中公布的招生人数为考试招生人数,不含推免生人数。考试招生数将会根据
教育部正式下达招生计划和实际录取的推免生人数产生变动。
来源:湖南大学研究生院
评论
全部评论 0